首页 > 业务指南 > 维权服务


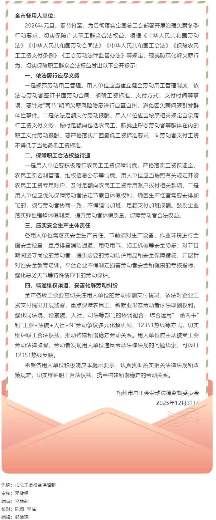
关于“两节”期间劳动者权益保护的工会劳动法律监督提示函
来源:梧州工人   作者:   浏览:次   发表时间:2025-12-31 22:08:26

 关于“两节”期间劳动者权益保护的工会劳动法律监督提示函.png


主办:梧州市总工会  桂ICP备15005466号

电话:0774-6016212 传真:0774-6016212 地址:梧州市冬湖路1号

版权所有(c)2015梧州市总工会主办 技术支持:广西工人报社新媒体中心

桂公网安备 45040502000012号